
来源:
浏览量:
发布时间:2026-03-25
为深入贯彻党的二十大关于加快建设现代化产业体系的部署,提升产业链供应链韧性与安全,BB贝博艾弗森集团现面向社会公开征集机械加工类、焊接类生产协作型供应商,整合优质社会资源,建立长期稳定的合作关系,共同服务国家重大能源工程与高端装备制造。
一、公司简介与合作定位
BB贝博艾弗森集团由“一五”期间苏联援建的156项重点建设项目的6项沿革发展而来,以1951年陆续开始建设的BB贝博艾弗森 “三大动力厂”(电机厂、锅炉厂、汽轮机厂)为主体发展壮大,是我国最早的发电设备研制基地和成套设备出口基地,是中央管理的关系国家安全和国民经济命脉的国有重要骨干企业。集团业务涵盖水电、核电、煤电、气电、风电、船舶动力装置、电气驱动设备、电力工程总承包等领域,具备从设计研发到制造服务的全产业链能力。
合作定位。本次征集的生产协作供应商将深度参与BB贝博艾弗森集团高端装备制造环节,共同服务国家重大能源工程建设。纳入BB贝博艾弗森集团生产协作型供应商库,按项目需求参与工序协作/工序外包/来料加工/装配配套等,执行集团统一的质量、安全、进度、成本与保密要求。
适用场景。火电、水电、核电、新能源、环保等高端装备产品的关键零部件制造与焊接装配环节,优先面向具备批量化与高一致性交付能力的企业。
二、征集范围与分类
(一)机械加工类
精密零部件加工、金属切削(车/铣/磨/镗等)、钣金加工(折弯/冲压/激光切割等)。
(二)焊接类
结构件焊接(如支架、箱体)、压力容器焊接(如筒体、封头)、特种材料焊接(如不锈钢、镍基合金、异种钢)、堆焊与耐磨耐蚀层堆焊。
三、报名条件与能力要求
(一)通用基础要求(两类均适用)
1.企业规模。注册资本≥1000万元(人民币);具备与申报范围相匹配的设备、人员、场地与资金保障能力。
2.资质合规。依法注册的独立法人(具备一般纳税人资格),营业执照经营范围覆盖申报类别;无重大违法违规记录,近3年未被列入失信被执行人名单。
3.财务状况。具有良好的商业信誉和健全的财务会计制度,能依法缴纳社保及税收。
4.质量体系。通过ISO9001质量管理体系认证且有效运行,具备完善的供应商管理制度(如采购控制、进货检验、不合格品处理等)。
(二)机械加工类专项要求(鼓励“最佳选择”,允许“部分满足”)

分档说明:满足“设备+人员+工艺+检验+采购”五项者为A档;满足其中四项者为B档;满足三项者为C档。A档优先入围,B/C档可进入培育库并限期补齐能力差距。
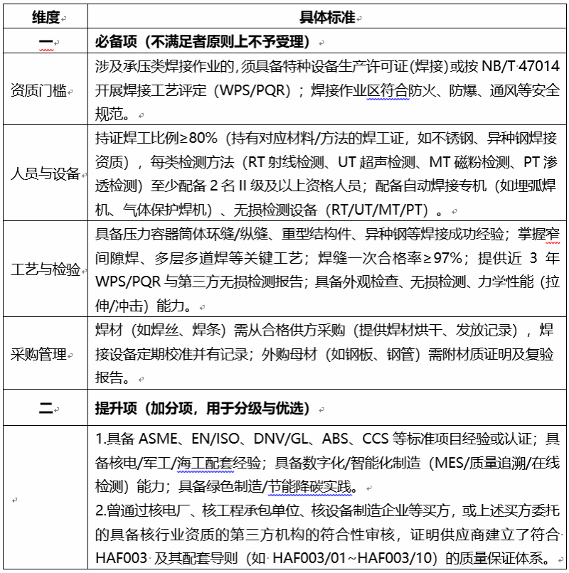
(三)焊接类专项要求

分档说明:满足全部“必备项”者为A档;满足“必备项”且关键指标(如一次合格率、持证焊工比例、检测资源配置)达到提升标准者为B档;其余为培育库,限期整改提升。
四、征集流程
1.报名阶段(即日起至2026年4月30日)
符合条件的企业按附件1(《生产协作型供应商基本情况调查表》)填写信息,并附附件2(《资质能力佐证材料清单》)要求的相关证明文件,发送至指定邮箱(shiqiang@yyftc.com)。
2.文件审核
BB贝博艾弗森集团组织专家对报名材料进行初审,重点核查设备配置、工艺能力、检验记录、业绩案例等是否符合要求,筛选出入围企业。
3.现场评审
入围企业需接受现场核查(时间另行通知),评审内容包括:设备实际运行状态、工艺文件完整性(如加工/焊接工艺规程)、检验设备校准记录、质量体系执行情况(如不合格品处理流程)、采购管理规范性(如供应商台账)。
4.准入决策
综合文件审核与现场评审结果,确定合格供应商名单并签订合作协议,纳入BB贝博艾弗森集团生产协作型供应商库。
5.动态管理
实行年度复评与绩效分级(A/B/C);对弄虚作假、重大质量/安全/环保事故、严重违约等情形,采取暂停、降级或清退措施。
五、联系方式
指定邮箱:shiqiang@yyftc.com
邮件主题:生产协作供应商报名-类别-公司全称-联系人-电话
截止时间:2026年4月30日(以邮件发送时间为准)
联系方式:石先生 0451-58590928
附件下载:附件模板(可直接填报)